文献背景
结直肠癌(CRC)是全球靠前的恶性肿瘤,其发病率和死亡率高。最近,代谢重编程已成为癌症的一个显著特征,通过糖酵解的激活增加和乳酸生成的提高,维持其快速增殖和其他恶性特征。因此,破坏糖酵解被认为是结直肠癌一种有前途的治疗方法。3-溴丙酮酸(3BP)作为一种糖酵解抑制剂,能有效抑制一种负责ATP依赖性糖酵解启动的酶己糖激酶Ⅱ(HK2),然而在全身给药时不稳定。CD47是一种在CRC细胞的细胞膜上高度过表达“自我标记”蛋白,可以通过SIRPα受体传递“别吃我”的信号来保护CRC细胞免受巨噬细胞吞噬作用。
四川大学华西医院钱志勇团队,开发了一种纳米颗粒MPB-3BP@CM NPs。该颗粒将3-溴丙酮酸(3BP)封装在普鲁士蓝纳米颗粒(MPB NPs)腔中,解决了游离的3BP在全身递送时不稳定的问题,并在其表面包裹有遗传可编程的过表达MSIRPα(CM-MSIRPα)的细胞膜以同步识别和解决肿瘤,MSIRPα能在癌细胞上有效拮抗CD47,而不会在表达CD47的正常细胞中诱导毒性。
MPB-3BP@CM NPs对表现出显著增强的抗肿瘤活性。首先,具有CM-MSIRPα隐身功能的MPB-3BP@CM NPs表现出长血循环能力和高效的肿瘤部位靶向性,减轻了全身输注诱导的不良反应。其次,3BP通过抑制糖酵解破坏了能量供应,导致饥饿诱导的细胞凋亡,同时加剧巨噬细胞对癌细胞的吞噬作用。第三,MPB-3BP@CM NPs在肿瘤组织中的积累可能允许使用光声成像(PAI)进行诊断,这为体内光热治疗(Photothermal Therapy,PTT)提供了最佳时机,并确保了高效的肿瘤消融。最终,体外和体内实验的结果证实了MPB-3BP@CM NPs通过包括化学光热免疫疗法在内的协同方法抑制和消融肿瘤的功效,同时表现出最小的全身毒性。因此,MPB-3BP@CM NPs的引入为提高CRC治疗策略的有效性和安全性提供了新的视角。
基本信息

| 题目 | Genetically programmable cell membrane-camouflaged nanoparticles for targeted combination therapy of colorectal cancer | 
| 期刊 | Signal Transduction and Targeted Therapy | 
| 影响因子 | 40.8 | 
| PMID | 38862461 | 
| DOI | 10.1038/s41392-024-01859-4 | 
| 通讯作者 | 钱志勇,曲莹 | 
| 作者单位 | 四川大学华西医院 | 
| 索莱宝合作产品 | |
| 产品货号 | 产品名称 | 
|  | 乳酸含量检测试剂盒 | 
摘 要
细胞膜修饰纳米颗粒具有源自其膜结构和表面抗原的固有优势,包括延长血液循环时间、特异性细胞识别以及免疫疗法的潜力。在此,作者介绍了一种名为MPB-3BP@CM NPs的细胞膜仿生纳米药物平台,这种纳米颗粒由微孔普鲁士蓝纳米颗粒(MPB NPs)组成,这些纳米颗粒隐藏在遗传可编程的细胞膜中,作为3-溴丙酮酸(3BP)的载体,显示出信号调节蛋白α(SIRPα)的变体,并增强对蛋白CD47的亲和力。MPB-3BP@CM NPs继承了原始细胞膜的特性,可以延长在血液中循环时间,并有效地靶向结直肠癌(colorectal cancer,CRC)细胞膜上的CD47,增强巨噬细胞对CRC细胞的吞噬作用。己糖激酶II(HK2)抑制剂3BP可以抑制糖酵解,导致三磷酸腺苷(ATP)水平和乳酸生成降低,它还能促进肿瘤相关巨噬细胞(TAMs)向抗肿瘤M1表型的极化。此外,与MPB NPs介导的光热疗法(PTT)相结合,可提高对肿瘤的治疗效果。这些优势使MPB-3BP@CM NPs成为未来开发CRC创新治疗方法的一个有吸引力的载体。同时引入了一种用于设计用于肿瘤治疗的疾病定制细胞膜的工程方法。
研究内容及结果
✦
•
✦

图1|MPB-3BP@CM NPs的构建及其
在结直肠癌联合治疗中的应用
✦
•
✦
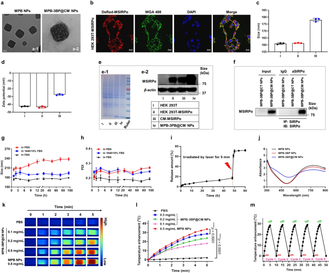
1.MPB-3BP@CM NPs的制备和表征
作者将3BP封装到具有多孔特性和均匀立方结构MPB NPs腔中(图2a-1),得到MPB-3BP NPs(图2a-2),制备在细胞膜上稳定表达人MSIRPα受体的HEK 293T细胞(图2b),将CM-MSIRPα和MPB-3BP NPs两种组分通过400nm和200nm聚碳酸酯多孔膜共挤出以获得MPB-3BP@CM NPs,最终得到具有核壳结构的球形MPB-3BP@CM NP(图2c、d),Western blot测定显示人MSIRPα受体在HEK 293T细胞裂解物、HEK 293T-MSIRPα细胞裂解物、CM-MSIRPα和MPB-3BP@CM NPs上表达(图2e),并用动态光散射(DLS)测量了在不同条件下孵育的MPB-3BP@CM NPs的大小,MPB-3BP@CM NPs其在生理环境中表现出良好的稳定性(图2g、h)。
体外释放动力学结果表明MPB-3BP@CM NPs具有较强的稳定性(图2i、j)和光热性能(图2l、m),且激光照射可以触发药物释放(图2k),使MPB-3BP@CM NPs成为一种有前途的PTT癌症治疗纳米剂。
✦
•
✦

图2|MPB-3BP@CM NPs的制备表征
体外释放动力学
✦
•
✦
2.细胞结合和细胞摄取
HCT116细胞在摄取MPB 3BP@CM NP方面表现出显著的效率(图3a),并在HCT116细胞裂解物中检测到CD47受体的表达(图3b),MPB-3BP@CM NPs在2小时孵育期后与HCT116细胞的细胞膜表面的强烈结合,当HCT116细胞与CD47一抗预孵育时,MPB-3BP@CM NPs的结合显着降低。MPB-3BP@CM NPs(在其表面呈递MSIRPα受体)与HCT116细胞之间通过MSIRPα和CD47之间的结合进行有效相互作用。
3.体外细胞毒性和抗肿瘤效率
溶血试验(图3c)的结果显示,MPB-3BP@CM NPs具有优异的血液相容性,细胞毒作用也可以忽略不计。通过体外细胞摄取的结果(图3d)选取Cy7.5作为3BP的替代物。采用流式细胞术和激光共聚焦显微镜( CLSM )对MPB - Cy7.5 @ CM NPs处理的HCT116细胞进行分析,结果显示,随着共孵育时间从1 h延长至6 h,HCT116细胞的荧光强度增加了约3倍(图3e)。
作者使用MTT测定法评估MPB-3BP@CM NPs的体外抗肿瘤效率(图g),结果显示,MPB-3BP@CM NPs联合激光照射表现出强大的抗癌活性,其较强的抗癌疗效可归因于MPB-3BP@CM NPs的细胞摄取增强,以及MPB-3BP@CM NPs的化疗/PTT联合治疗。在该纳米系统中,3BP介导的糖酵解抑制在体外诱导对肿瘤细胞的细胞毒性中起重要作用。
4.调节细胞糖酵解途径
作者评估了用MPB-3BP@CM NPs(200 μg/mL)处理8h和14h的HCT116细胞凋亡(图3j、k),并对葡萄糖代谢物分析(图3l)和转录谱分析(图3m)。结果表明MPB-3BP@CM NPs具有在体内破坏肿瘤细胞葡萄糖代谢途径的能力,导致ATP和乳酸等各种代谢物质减少。结果表明MPB-3BP@CM NPs具有调节肿瘤糖酵解代谢的能力,并能有效减弱HCT116细胞中ATP和乳酸的产生。
✦
•
✦

图3|MPB-3BP@CM NPs的细胞结合和摄取、体外细胞毒性、抗肿瘤效率、调节糖酵解途径
✦
•
✦
5.诱导有效的免疫反应
肿瘤微环境(TME)中乳酸水平升高与促进血管生成、转移和免疫抑制有关。
作者使用流式细胞术证明MPB-3BP@CM NPs可以在体外和体内,诱导巨噬细胞极化和巨噬细胞吞噬作用(图4a、b),并用ELISA测定不同体外治疗组细胞因子IL-6(图4c)、IL-12(图4d)、IL-10(图4e)和TGF-β(图4f)的分泌水平,定量分析显示,MPB-3BP@CM NPs介导的CD47阻断在体外增强了BMDMs对HCT116-EGPF癌细胞的吞噬作用(图4g-k)。
不同处理后小鼠肿瘤组织中IL-6(图4l)、IL-12(图4m)、IL-10(图4n)和TGF-β(图4o)分泌水平,免疫荧光检测(图4p),MPB-3BP@CM NPs+激光处理后TAMs向M1表型的极化有所改善(图4q),表明激光处理有效实现了特异性抗肿瘤免疫的增强。体外和体内研究都明确表明MPB-3BP@CM NP可引发有效的抗肿瘤免疫反应。
✦
•
✦

图4|MPB-3BP@CM NPs 诱导巨噬细胞极化
和巨噬细胞吞噬作用
✦
•
✦
6.MPB-3BP@CM NPs的药代动力学、组织分布和肿瘤积累
作者使用HCT116荷瘤雄性BALB/c裸鼠模型研究了MPB-3BP@CM NPs的药代动力学(图5a),在预定时间点通过荧光成像检查纳米颗粒在HCT116荷瘤雄性BALB/c裸鼠中的体内分布(图5b),纳米颗粒在肿瘤和主要器官中分布的IVIS光谱图像(图5c);使用ICP定量肿瘤中纳米颗粒积累(图5d),体内蓄积结果显示,MPB-3BP@CM NPs具有良好的肿瘤靶向性,在6 h达到最大蓄积量(图5e、f),表明CM-MSIRPα包被的MPB-3BP@CM NPs具有显著的长循环能力,足以到达靶组织,能够实现预期的肿瘤靶向性和蓄积性;在功率密度为1.0 W/cm2的808 nm激光照射下,HCT116荷瘤雄性BALB/c裸鼠随时间变化的红外热像图(图5g),并记录了照射期间肿瘤部位表面的温度曲线(图5h),在激光照射5 min后,MPB-3BP@CM NPs + 激光组的肿瘤温度升至53.7 ℃,证实了MPB-3BP@CMNPs在体内表现出高的光热转换效率,在肿瘤靶向和药物递送方面具有的优势。
结果表明MPB-3BP@CM NP增强的血液循环能力可能源于它们的“隐蔽”性质,这得益于富含膜蛋白和抗原的天然细胞膜,从而逃避了宿主免疫系统的检测。最终,MPB 3BP@CM NP的延长流通有望充分促进它们递送到靶点。
✦
•
✦

图5|MPB-3BP@CM NPs的药代动力学
组织分布和肿瘤积累
✦
•
✦
✦
•
✦

图6|MPB-3BP@CM NPs的体内抗肿瘤功效
✦
•
✦
7.体内抗肿瘤
MPB-3BP@CM NPs在破坏肿瘤糖代谢、刺激肿瘤免疫以及表现出较强的肿瘤靶向能力,作者进一步研究了MPB-3BP@CM NPs抗CRC的功效。
首先,利用HCT116肿瘤模型研究MPB-3BP@CM NPs在体内的抗癌性能,对小鼠进行监测,直到肿瘤体积达到~100mm3,然后随机分为12组,给予不同的治疗方案(图5a)。记录各组的个体(图6b)、平均肿瘤生长曲线(图6c)、不同治疗组的肿瘤重量(图6d)、每组中小鼠的体重(图6e)、肝脏(图6f)和肾脏(图6g)功能生物标志物的血清水平,及不同治疗组的生存曲线(图6h)。每组选取有代表性的肿瘤进行H&E染色(图6i)。
在体外,MPB-3BP@CM NPs联合激光照射可有效抑制HT29细胞,因此,使用人结肠癌细胞系HT29肿瘤模型进行进一步研究MPB-3BP@CM NPs的体内抗癌疗效。记录各组的个体(图6j)和平均肿瘤生长曲线不同治疗组的肿瘤重量(图6k)。每组中小鼠的体重(图6m)不同治疗组的生存曲线(图6n),将每组肿瘤的代表性H&E染色(图6o)。MPB-3BP@CM NPs联合激光照射在体内显示出对HT29肿瘤生长的有效抑制作用,显著延长了小鼠的生存期
结果表明CM-MSIRPα赋予3BP@CM NPs、MPB@CM NPs和MPB-3BP@CM NPs在体内长时间保持血液循环稳定的能力,且无体重或组织病理学异常,证实了MPB-3BP@CM NPs给药治疗的安全性和生物相容性。
(上下滑动查看更多内容)
结 论
本论文研究了MPB-3BP@CM纳米粒子(NPs)用于结直肠癌(CRC)靶向治疗的开发和疗效。这些纳米颗粒具有核壳结构,将微孔普鲁士蓝纳米颗粒(MPB NPs)与糖酵解抑制剂3-溴丙酮酸(3BP)相结合,并将其包裹在细胞膜中,以增强靶向性和免疫调节作用。研究表明,这些纳米粒改善了药物递送,延长了循环时间,增强了巨噬细胞对癌细胞的吞噬作用。为提高疗效,它们还集成了光热治疗(PTT),在体外和体内模型中都显示出显著的抗癌效果。该纳米粒促进巨噬细胞向抗肿瘤M1表型极化,增强免疫反应,抑制肿瘤生长,且无全身毒性。该研究强调了MPB-3BP@CM NPs作为CRC治疗的一种有前途的多模式治疗方法的潜力,有助于癌症代谢的理解和个性化医疗的发展。
(上下滑动查看更多内容)
索莱宝产品亮点


相关产品
